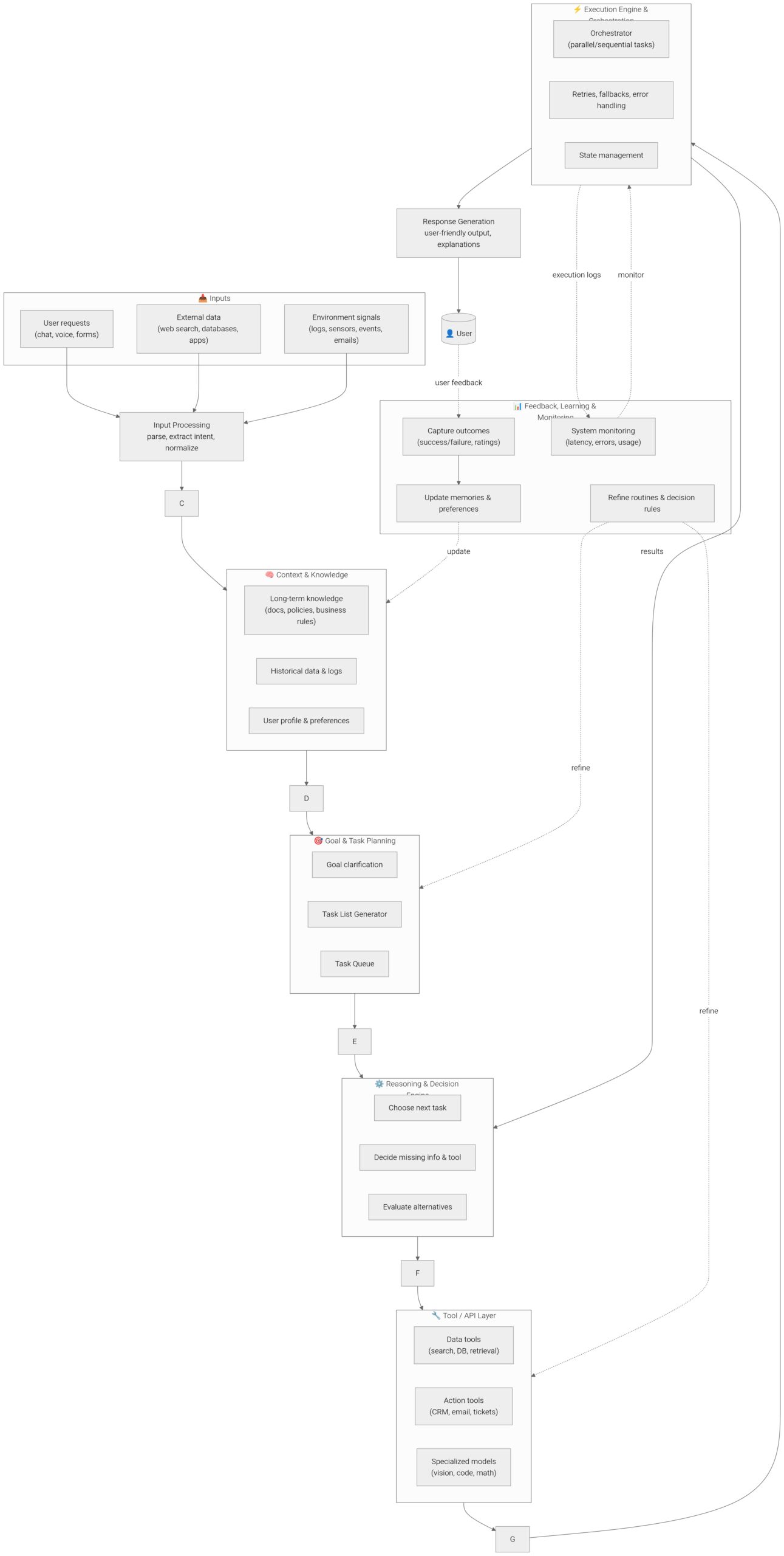
An AI agent operates in a loop. It receives input from the world. It thinks using its knowledge and goals. It selects actions, often via tools/APIs, and executes them. Then, it learns from the results to perform better the next time.
High-Level
This cycle can be viewed as a modern intelligent agent (such as an “autonomous copilot” or a multi-tool assistant):
| Understand (Read input and observe the context) |
| Comprehend the goal and establish or resolve it. |
| Formulate a plan and select the tools. |
| Act (Execute tools or make API calls; update) |
| Review the results and provide feedback. |
| Learn, remember, and iterate. |
Step‑by‑step system diagram
